365工具-优质文章资讯与软件下载基地
365工具网

365软件下载

首页 > 最新资讯

2026年最新驾考科目一速记口诀完整版,科目一精简知识技巧!考试真轻松

作者 365工具君
2026-02-11 13:33:14
97次阅读
42条评论
软件教程

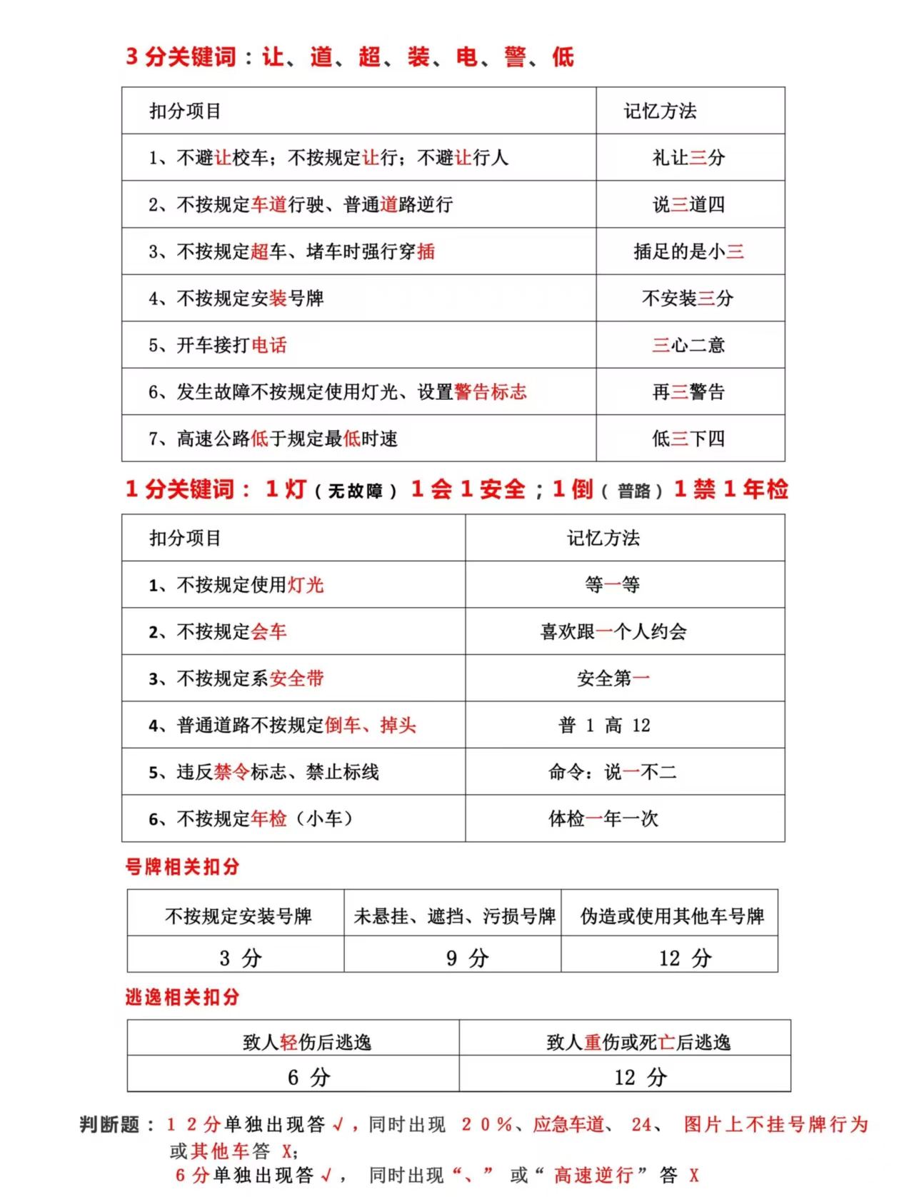
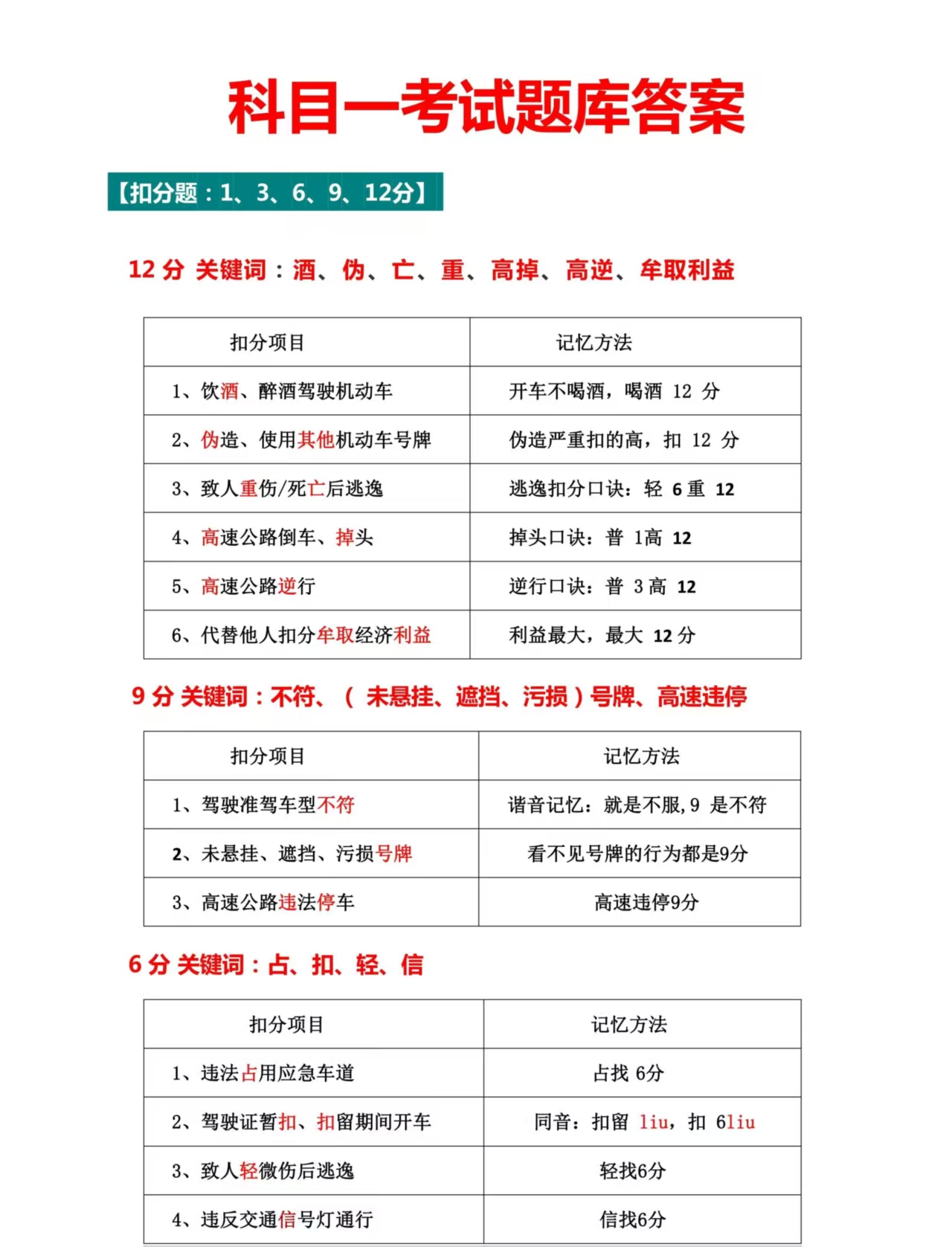
摘要:科目一不是考智商是考套路!90%题重复考点,考场题比刷题简单。掌握口诀如“假1吊2骗3醉5逃终身”“无城3公4有城5公7”,带“刑”选拘役,爆胎选最怂操作,三天速成轻松过!


评论 (42)

用户头像
评论用户头像

数码爱好者

2026-01-10 15:32

感谢分享!这些工具确实很实用,特别是自动点击器和图片压缩,已经用了很久了,强烈推荐给大家!

作者头像
365工具君 作者
15:45

谢谢支持!后续还会分享更多实用工具,敬请期待~

评论用户头像

手机控

2026-01-10 14:18

请问这些软件在哪里可以下载?有没有安全的下载链接?怕下载到盗版软件。

评论用户头像

效率控

2026-01-10 13:05

第8个安全中心工具真的很好用!之前手机总是收到各种垃圾通知,用了这个工具后清净多了。强烈推荐!